Skip to main content
Logo Ksefopis

Obieg dokumentów z KSeF – jak usprawnić akceptację faktur kosztowych

Można ustawić prostą akceptację jednoosobową lub kilkuetapowy, rozbudowany obieg dokumentów

1. Prosta akceptacja. Bez obiegu.

To rozwiązanie dla mikrofirmy lub gdy chcesz zacząć od wariantu minimum. Jednym kliknięciem akceptujesz lub odrzucasz dokument. Nie wskazujemy osoby odpowiedzialnej za akceptację.

2. Obieg wieloetapowy.

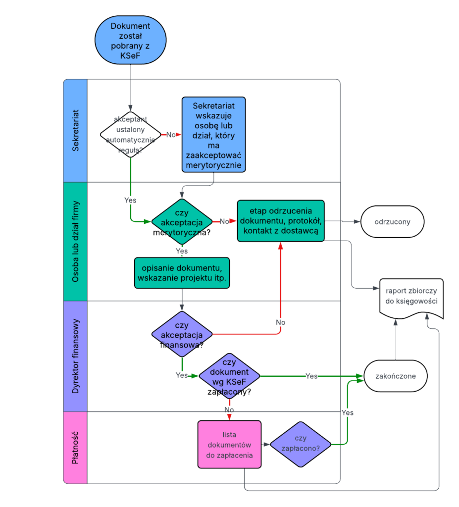
W firmach większych niż mikro proces akceptacji jest przynajmniej dwuetapowy. Najpierw dokument merytorycznie akceptuje osoba z konkretnego działu firmy.

W drugim etapie następuje zatwierdzenie finansowe kosztu lub zakupu towarów przez osobę z działu finansowego lub z zarządu.

Ksefopis pozwala szybko uruchomić taką akceptację. Poniżej pokazujemy wariant maksymalny, który jest w Ksefopisie.

W tym wariancie jest formalny etap odrzucania dokumentu.

Można również zarządzać fakturami do zapłacenia.

Jeśli to nie spełnia wymagań Twojej firmy, polecamy Ci wdrożenie dedykowane Ksefopisu.

3. Nietypowy obieg dokumentów

Ksefopis powstał na platformie bs4 no-code. Oznacza to, że nasi eksperci mogą go niemal dowolnie dostosować do potrzeb konkretnej firmy. Konfiguracja i rozbudowa Ksefopisu odbywa się bez angażowania do tego programistów. Jesteśmy specjalistami od nietypowych wdrożeń.